Tuesday April 2026

হটলাইন

সেবা এবং ধাপ

নং শিরোনাম সেবার ধাপ কার্যকলাপ
  
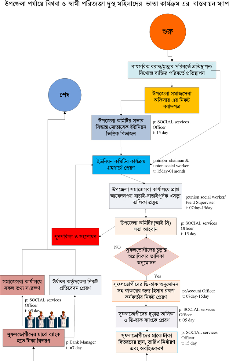
উপজেলা পর্যায়ে বিধবা ও স্বামী পরিত্যক্ত দুস্থ মহিলা ভাতা কার্যক্রম প্রসেস ম্যাপ দেখুন
পল্লী সমাজসেবা কার্যক্রম আওতায় সুদমুক্ত ঋন দেখুন
নির্যাতিত দু:স্থ মহিলা ও শিশু কল্যান প্রসেস ম্যাপ দেখুন
ক্ষুদ্র ঋণ কার্যক্রম দেখুন
দরিদ্র মা”র জন্য মাতৃত্বভাতা কর্মসূচি দেখুন
দেখছেন ১ থেকে ৫ পর্যন্ত, মোট ৫ এন্ট্রি

এক্সেসিবিলিটি

স্ক্রিন রিডার ডাউনলোড করুন